2022年湖南专升本相关政策解读

浏览次数:次 发布时间:2022-02-09
Q:

一、哪些考生可以报考湖南省2022年专升本?


A:

湖南省2022年专升本面向两类考生:



(1)在湖南省普通高校全日制高职(专科)就读且2022年6月30日前能取得毕业证书,并在学信网进行了学历证书电子注册的应届毕业生;

(2)或湖南省普通高校全日制高职(专科)毕业生及在校生(含高校新生)应征入伍,退役后完成高职(专科)学业的退役大学生士兵。



下列人员不得报名(新增内容):

(1)在校及入伍期间受到记过及以上纪律处分,且在报名前还没有解除处分的。

(2)因触犯刑法已被有关部门采取强制措施或正在服刑者;因违反国家教育考试规定被给予暂停参加高校招生考试处理且仍处于停考期的。







Q:

二、2022年湖南专升本考试有哪些变化?


A:
2022年湖南专升本考试主要有以下4点变化:

(1)考试时间定于4月20日至4月30日,具体考试时间由各本科高校自行确定,相较于2021年提前一个月左右

(2)志愿填报时间定于3月10日至3月15日,填报志愿的前4天考生可查看各高校志愿填报情况填报志愿和查看志愿填报的时间缩短,仍允许修改一次志愿(2021年报名前7天允许修改一次志愿

(3)竞赛获奖免试生中,在职业技能竞赛指定赛项获奖的学生可选择报考“湖湘工匠燎原计划”。此外,免试生需参加相关测试。

(4)退役大学生士兵免试专升本。退役大学生士兵实行免文化课考试,参加拟报考高校组织的相关测试。荣立三等功及以上的考生可免于参加相关测试。





Q:

三、参加2022年专升本考试招生的主要时间安排有哪些?


A:

1)2月15日至2月21日:免试生预报名

(2)3月10日至3月15日:专升本志愿填报

(3)4月15日前:免试专升本的测试及录取工作完成

(4)4月20日至4月30日:专升本考试

(5)5月5日前:各本科高校将成绩录入专升本信息平台

(6)5月15日左右:普通类考生的录取工作

(7)6月5日左右:各本科高校在其官网公示拟录取名单

(8)7月5日前:对拟录取的应届毕业考生资格进行审核确认

(9)9月30日前:本科高校完成对专升本学生报到入学及学籍注册





Q:

四、2022年专升本招生院校有哪些?


A:
2022年专升本总计47所院校参与招生,新增长沙师范学院、湘潭大学兴湘学院、湖南农业大学东方科技学院3所院校

公办一本(17所):长沙理工大学、湖南农业大学、中南林业科技大学、湖南中医药大学、南华大学、湖南科技大学、吉首大学、湖南工业大学、湖南工商大学、湖南理工学院、衡阳师范学院、湖南第一师范学院、湖南文理学院、湖南工程学院、湖南城市学院、长沙学院、湖南财政经济学院。

公办二本(10所):邵阳学院、怀化学院、湖南科技学院、湘南学院、湖南人文科技学院、湖南工学院、湖南警察学院、湖南女子学院、长沙师范学院、湖南医药学院。

民办二本(7所):长沙医学院、湖南涉外经济学院、湖南交通工程学院、湖南应用技术学院、湖南信息学院、张家界学院、湘潭理工学院。

独立学院(13所):湖南师范大学树达学院、湘潭大学兴湘学院、长沙理工大学城南学院、湖南农业大学东方科技学院、中南林业科技大学涉外学院、湖南中医药大学湘杏学院、南华大学船山学院、湖南科技大学潇湘学院、湖南工业大学科技学院、湖南理工学院南湖学院、衡阳师范学院南岳学院、湖南文理学院芙蓉学院、湖南工程学院应用技术学院。



“湖湘工匠燎原计划”培养基地名单:湖南农业大学、中南林业科技大学、南华大学、湖南科技大学、湖南工业大学。




Q:

五、2022年专升本招生专业和招生计划有哪些?


A:
省教育厅将制定发布《湖南省2022年普通高校专升本对应专业指导目录》(另行公布),划定高职(专科)专业(类)对应报考普通本科高校专业(类),供专升本考生选报志愿。


省教育厅根据教育部下达我省专升本计划,统筹安排2022年专升本招生计划。招生高校重点安排产业升级和改善民生急需的专业招生,各校具体招生专业与招生计划另行公布。


注:《指导目录》和院校的招生章程目前尚未公布。




Q:

六、2022年专升本考试科目和命题如何安排?


A:
专升本具体考试科目由学校自行确定,各专业的科目不得少于3门,其中专业课和专业基础课须各考1门。2022年专升本考试招生继续由各招生本科高校自行命题、自行组织考试。




Q:

七、哪些考生可申请竞赛获奖免试生?如何填报志愿和录取?


A:

(1)竞赛获奖免试生范围:高职(专科)就读期间(截止到2022年3月1日)获奖的两类应届毕业生。

①第一类是获得世界技能大赛、中国技能大赛一类赛和全国职业院校技能大赛的一、二、三等奖,全省职业院校技能竞赛、湖南省职业技能大赛一等奖的应届毕业生

②第二类是获得中国国际“互联网+”大学生创新创业大赛金奖、银奖的应届毕业生。


(2)免试生志愿填报流程:

2月15日至2月21日,登录专升本信息平台预报名,上传相关材料。

3月10日至3月15日,登录专升本信息平台填报志愿,未参加免试生预报名的考生不能填报免试计划。


注意:考生按照《指导目录》相关规定,填报1所本科高校的1个对应本科专业。其中,申请竞赛获奖免试的考生须填报获奖赛项相对应的专业,填报其他专业的需以普通考生身份参加学校组织的考试及录取,不享受免试政策。


(3)免试生录取:

免试生需参加免试专升本的测试,各招生院校会根据招生计划择优录取,具体免试测试和录取细则可参照院校公布的招生章程。各未被免试录取的考生,可参加第一次填报志愿的本科高校组织的考试及录取


注意:符合竞赛获奖免试生范围的两类应届毕业生均可免试专升本,只是获得指定职业技能竞赛的考生可选择“湖湘工匠燎原计划”。





Q:

八、哪些考生可申请“湖湘工匠燎原计划”?如何填报志愿和录取?


A:

(1)申请范围

竞赛获奖免试生中的第一类中,在职业技能竞赛指定赛项获奖的学生可选择报考“湖湘工匠燎原计划”。简而言之,获得表格中所指定竞赛赛项名称的考生可申请该计划,选择对应招生高校和招生专业,不能跨赛项、跨专业填报志愿

其它赛项免试生非指定院校和专业,可以根据各招生院校的招生简章申请符合条件的学校和专业。


(2)志愿填报

以高校为单位填报,实行志愿优先考生根据公布的各招生高校“湖湘工匠燎原计划”专业计划,填报1个本科高校志愿及其1个相对应的专业志愿所填志愿未录取及有关本科高校免试计划有缺额的将进行征集志愿,征集志愿的填报要求同第一次填报志愿


(3)录取办法

招生本科高校可对考生进行职业技能测试,根据考生测试成绩结合考生获奖情况、考生志愿、高职在校期间的表现等情况,综合评价择优录取。未被录取的考生还可参加第一次填报志愿的本科高校组织的统一测试及录取


(4)培养特色

“湖湘工匠燎原计划”的5所招生院校均为综合实力较强的本科院校,招生专业为服务“三高四新”战略的相关专业,并单独设置“湖湘工匠燎原计划”培养班,单独制定“湖湘工匠燎原计划”培养方案,为将来成为知识型、技能型、创新型的能工巧匠、大国工匠打下牢固根基。


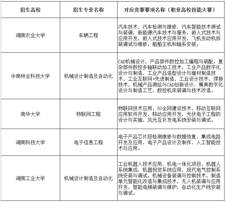
2022年“湖湘工匠燎原计划”招生专业与竞赛赛项对应表

图片





Q:

九、退役大学生士兵如何免试入读普通本科?


A:

(1)申请范围

湖南省普通高校全日制高职(专科)毕业生应征入伍并退役的大学生士兵、湖南省全日制高职(专科)在校生(含高校新生)应征入伍退役后完成高职(专科)学业的毕业生。



(2)志愿填报流程

2月15日至2月21日,登录专升本信息平台预报名,上传相关材料。

3月10日至3月15日,登录专升本信息平台填报志愿,未参与预报名的考生不能填报专升本免试志愿。


注意:免试专升本以高校为单位填报,实行志愿优先考生根据公布的各招生高校分专业计划,填报1个本科高校志愿及其1个相对应的专业志愿所填志愿未录取及有关本科高校退役大学生免试计划有缺额的将进行征集志愿。征集志愿的填报要求同第一次填报志愿


(3)测试

退役大学生士兵实行免文化课考试参加本科学校组织相关的职业适应性或职业技能综合测试荣立三等功及以上的考生可免于参加职业适应性测试或职业技能测试。


(4)录取

招生本科高校根据退役大学生士兵的综合测试成绩,结合考生志愿、高职在校及服役期间的表现等情况,综合评价,择优录取。荣立三等功及以上考生可优先录取。





Q:

十、脱贫家庭毕业生资格如何获得?录取有何特殊之处?


A:

(1)申请范围

脱贫家庭原建档立卡贫困家庭高职(专科)毕业生。


(2)资格审核

省内户籍高考生源的考生经生源高校初审后,将汇总名单(加盖学校公章)报省教育厅民族教育处复核确认;省外生源考生以高校审核确认名单为准各高校须查验由县级乡村振兴部门出具的原建档立卡身份证明,确保真实


(3)录取原则

适当提高脱贫家庭毕业生的录取率,原则上不高于本专业常规录取率10个百分点的比例。具体录取时,脱贫家庭毕业生与普通考生统一排序从高分到低分录取,录取完成后,如该专业的脱贫家庭毕业生录取率没有达到比例(常规录取率基础上增加10个百分点,以该专业脱贫家庭毕业生实际参考人数为基数进行计算),通过追加并单列部分计划录取脱贫家庭毕业生。


注:以湖南农业大学会计学专业为例,若该专业计划招生60人,报名300人,则常规录取率为20%,脱贫家庭毕业生录取率应在20%~30%。若该专业有20名脱贫家庭毕业生报名,则应录取5~6人。

若脱贫家庭毕业生的第5名和第6名的成绩排在专业的前60,正常录取。若脱贫家庭毕业生的第5名和第6名成绩排在专业的60名之外,则应通过追加并单列部分计划录取。

参照该录取办法,原则上报考专业的常规录取率更高,相应脱贫家庭毕业生录取率也更高。




Q:

十一、普通考生如何录取?


A:

(1)各本科高校按照下达的招生计划分专业按考生成绩从高分到低分择优录取。

(2)当某专业实际参考人数小于或等于计划数时参照本校其他专业录取率的平均水平合理确定该专业普通考生的录取率。




Q:

十二、选择报考的专业有何限制?


A:

省教育厅将制定发布《指导目录》,划定高职(专科)专业(类)对应报考普通本科高校专业(类)供专升本考生选报志愿。原则上考生须按照《指导目录》规定依据高职(专科)所学专业选报对应本科专业。


其中报考医学类相关专业的,按教育部、国家卫健委相关文件要求本专科专业的名称必须严格对应(专科中医骨伤专业除外,可对应本科中医学专业)

图片

(2021年湖南专升本政策相关表述)

此表述跟2021年政策相关内容表述基本相同,2021年只有临床医学、口腔医学、针灸推拿、中医学4个专业要求本专科专业严格对应,2022年的具体对应关系需要等年后《指导目录》发布才能确定。




-The End




湖南专升本最新资料领取

部分内容来源于网络转载、学生投稿,如有侵权或对本站有任何意见、建议或者投诉,请联系邮箱(1296178999@qq.com)反馈。 未经本站授权,不得转载、摘编、复制或者建立镜像, 如有违反,本站将追究法律责任!


本文标签: 湖南专升本政策

上一篇:2022年湖南省普通高等学校专升本考试招生工作实施方案                  下一篇:2022年湖南专升本有哪些一本招生院校 独立院校有哪些

湖南3+2 统招专升本

一键查询