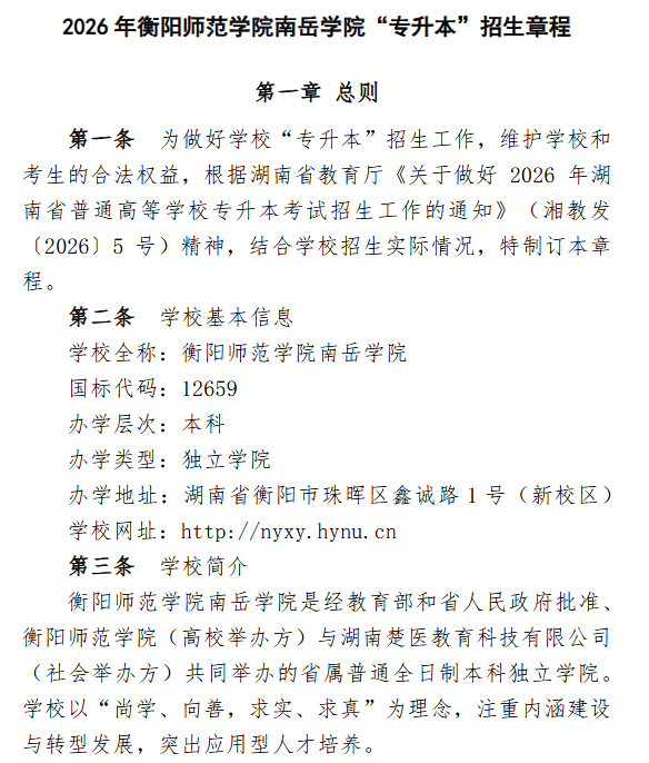
根据《湖南省教育厅关于做好2026年湖南省普通高等学校专升本考试招生工作的通知》要求,各招生院校需在2026年2月14日前公布专升本招生章程。现各大院校陆续在进行招生简章,包括招生专业、考试科目以及考试大纲的公布,来看《衡阳师范学院南岳学院2026年专升本招生章程》。
衡阳师范学院南岳学院2026年专升本计划招收4个专业:体育教育、电子信息工程、计算机科学与技术、财务管理
新增3个专业:体育教育、电子信息工程、计算机科学与技术
停招2个专业:汉语言文学、音乐学


部分内容来源于网络转载、学生投稿,如有侵权或对本站有任何意见、建议或者投诉,请联系邮箱(1296178999@qq.com)反馈。 未经本站授权,不得转载、摘编、复制或者建立镜像, 如有违反,本站将追究法律责任!
本文标签: 湖南统招专升本 上一篇:南华大学2026年专升本招生章程发布 下一篇:南华大学船山学院2026年专升本招生章程发布