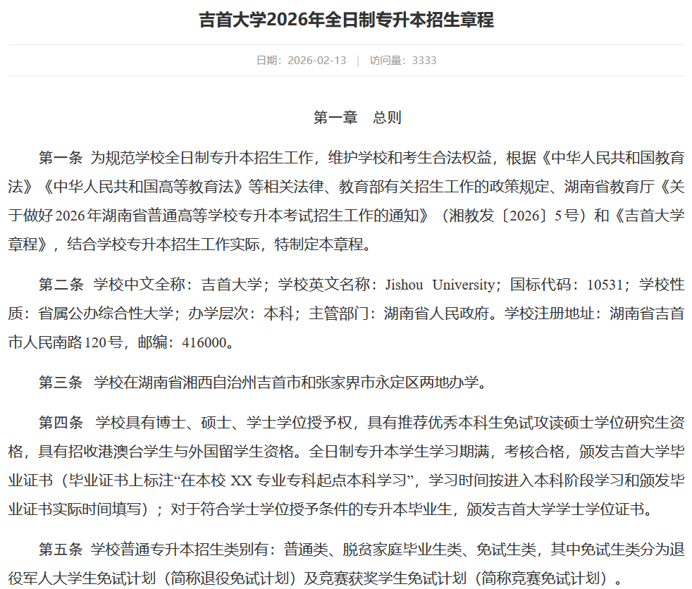
根据《湖南省教育厅关于做好2026年湖南省普通高等学校专升本考试招生工作的通知》要求,各招生院校需在2026年2月14日前公布专升本招生章程。现各大院校陆续在进行招生简章,包括招生专业、考试科目以及考试大纲的公布,来看《吉首大学2026年专升本招生章程》。
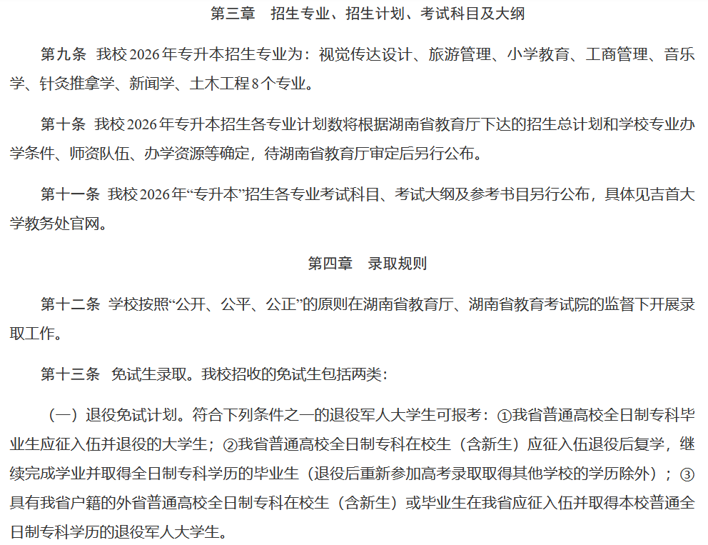
吉首大学2026年专升本计划招收8个专业:视觉传达设计、旅游管理、小学教育、工商管理、音乐学、针灸推拿学、新闻学、土木工程
新增1个专业:土木工程
停招1个专业:护理学


部分内容来源于网络转载、学生投稿,如有侵权或对本站有任何意见、建议或者投诉,请联系邮箱(1296178999@qq.com)反馈。 未经本站授权,不得转载、摘编、复制或者建立镜像, 如有违反,本站将追究法律责任!
本文标签: 湖南统招专升本 上一篇:长沙师范学院2026年专升本招生章程发布 下一篇:湖南涉外经济学院2026年专升本招生章程发布