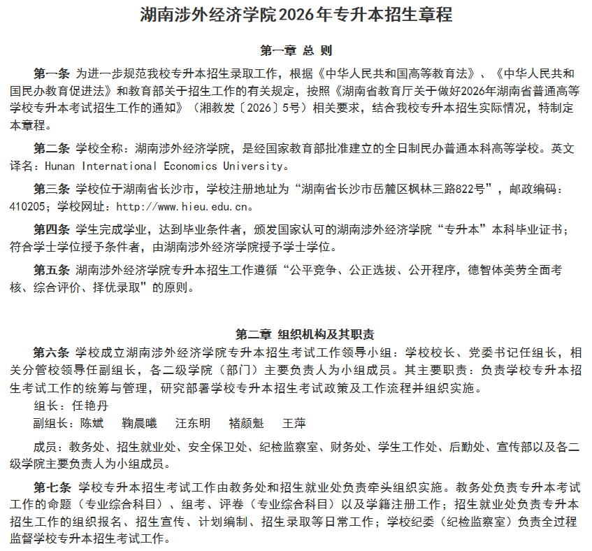
根据《湖南省教育厅关于做好2026年湖南省普通高等学校专升本考试招生工作的通知》要求,各招生院校需在2026年2月14日前公布专升本招生章程。现各大院校陆续在进行招生简章,包括招生专业、考试科目以及考试大纲的公布,来看《湖南涉外经济学院2026年专升本招生章程》。
湖南涉外经济学院2026年专升本计划招收41个专业:金融学、国际经济与贸易、法学、学前教育、社会体育指导与管理、汉语言文学、英语、西班牙语、日语、商务英语、网络与新媒体、机械设计制造及其自动化、电子信息工程、通信工程、电子信息科学与技术、人工智能、自动化、计算机科学与技术、软件工程、物联网工程、数据科学与大数据技术、大数据管理与应用、工商管理、市场营销、会计学、财务管理、国际商务、人力资源管理、文化产业管理、物流管理、供应链管理、电子商务、旅游管理、音乐学、舞蹈学、表演、视觉传达设计、环境设计、产品设计、服装与服饰设计、数字媒体艺术
新增3个专业:人工智能、大数据管理与应用、供应链管理


部分内容来源于网络转载、学生投稿,如有侵权或对本站有任何意见、建议或者投诉,请联系邮箱(1296178999@qq.com)反馈。 未经本站授权,不得转载、摘编、复制或者建立镜像, 如有违反,本站将追究法律责任!
本文标签: 湖南统招专升本 上一篇:吉首大学2026年专升本招生章程发布 下一篇:湖南医药学院2026年专升本招生章程发布